Inhaltsverzeichnis
FRG-7: Revision S/N 505176
Einen meiner FRG-7 hatte ich vor Jahren von einem Ham erhalten, aufgrund der zusammengestückelten Knöpfe, die das originale Aussehen nachhaltig verändert und das Ansehen des Geräts als Sammelobjekt verschlechtert hatten, war es als Ersatzteilspender vorgesehen.
Ein technischer Check zeigte, dass das Gerät abgesehen von Kontaktproblemen gut funktionierte und sich als Kandidat für eine Revision eignet. Das Gerät wurde modifiziert und ein zusätzlicher (HF-)Verstärker eingebaut, der mit dem Beleuchtungsschalter aktiviert wird. Eine Bohrung an der Stelle der bei diesem frühen Gerät noch nicht vorhandenen Feinabstimmung wurde mit einem Potentiometer versehen, welches allerdings nicht beschaltet war.
Am Netzteil wurde wohl in Netzfilter eingebaut.
Der Yaesu / Sommerkamp FRG-7 ist mit seinem Wadley Loop als Dreifachsuper kein einfach zu verstehendes Gerät, aber geräumig aufgebaut, die Platinen, Trimmer und Messpunkte gut zugänglich und es kommen vorwiegend Standardbauteile zum Einsatz.
Technische Daten
- Frequenzbereich: 0,5 - 29,9 MHz
- Frequenzanzeige: Analogskala, linear, ca. 5 kHz
- Frequenzspeicher: keine
- Signalbearbeitung: Abschwächer, Noise Limiter
- Ausstattung: Fine tuning, fehlt bei frühen Geräten
Stromversorgung
- Netzbetrieb: 110, 220 V
- Akku / Batteriebetrieb: 8 x 1,5 V (UM-1), 12 V DC
Demontage / Kontaktreinigung
Nach Entfernung von ca. 10 kleinen Metallschrauben an der Ober- und Unterseite des Geräts kann das Chassis einfach nach vorn aus dem Gehäuse gezogen werden.
Auf dem Chassis sind die zwei Hauptplatinen gut zugänglich, zur Reinigung des Drehkondensators der Hauptabstimmung kann von unten mit zwei Schrauben ein Abdeckblech entfernt werden. Hier lohnt es sich, gleich die Reihe von eigenartigen Unterlagsscheiben zwischen zwei Metallanschlägen zu reinigen / besprühen, sie dienen zum Endanschlag der Hauptabstimmung und machen ein eigenartiges Gefühl beim Vor- und Zurückkurbeln, wenn sie verharzt sind.
Die beiden Drehkondensatoren links für MHz-Bereichswahl und Preselektor lohnen auch eine Reinigung mit Pressluft und Ballistol auf die Achsen.
Von unten sind der Preselektor-Bereichsschalter A - D und die Betriebsartenumschaltung sowie der Lautstärkeregler und die beiden Schalter für Abschwächer und NF-Filter gut erreichbar und mit Tunerspray oder Ballistol zu reinigen, bis das Umschalten ohne Kracher geht.
Abgleich
Zum Abgleich müssen zunächst Abgleichschraubendreher aus nicht magnetischem Material beschafft werden, beispielsweise keramische Abgleichsschraubendreher von Conrad oder Amazon. Mit metallischen Schraubendrehern darf nicht an den Spulenkörpern und Trimmkondensatoren hantiert werden, Ausgangsposition aufzeichnen oder photographieren und nur ganz sparsam verdrehen.
RF UNIT PB-1526
- Abgleich 55 MHz-Bandpass: ohne Sweep-Generator nicht geprüft.
- Balanced Mixer, VR101, TC105: mit kurzgeschlossenem Antenneneingang Bandschalter auf A und MHz-Bereich in der Mitte des 0 (MHz)-Bereichs (und nicht am rechten Anschlag) auf die Eigenpfeifstelle auf 910 kHz abstimmen, mit VR101 und TC105 auf minimalen S-Meterausschlag abstimmen.
- Preselektor - Antennenspulen und -trimmer: bei allen vier Preselektorbereichen wird das untere Bandende mittels Verdrehen des Spulenkörpers (T10x) und das obere Bandende mittels Abstimmen des entsprechenden Trimmkondensators (TC10x) abgestimmt. Ein Signalgenerator wird an den PL-Antenneneingang SW2 angeschlossen und der Empfänger auf die entsprechende abgestimmt. Mit dem MHz-Bereichsschalter wird der MHz-Bereich abgestimmt, die richtige Position in der Mitte der Marke (im Idealfall) ist erreicht, wenn die LOCK-LED ausgeht. Dann wird mit der Hauptabstimmung das amplitudenmodulierte Signal des Generators aufgesucht, der Bereich gewählt und der Preselektor in die entsprechende Soll-Position gebracht. Ganz vorsichtig wird an den unteren (Spulenkörper) und oberen (Trimmkondensator) Bereichsenden der vier Bereich A-D (gemäss Tabelle 4) auf Signalmaximum abgestimmt. Die Spulen und Trimmer finden sich in der linken vorderen Ecke der HF-(RF-)Platine.
- Abgleich 52.5 Bandpassfilter, T109 - T116
- Lock Level VR102: mit dem Trimmpotentiometer VR102 kann der Level verstellt werden, bei dem die Lock Lampe erlischt und anzeigt, das der Wadley Loop auf der MHz-Oberwelle für den entsprechenden MHz-Bereich eingerastet ist.
OSC UNIT PB-1523
- MHz-Setting T201 und TC201 auf der OSC(illator) UNIT PB-1523: Einstellung der Position des Einrastens des MHz-Oberwellenoszillators für die MHz-Bereichseinstellung. Ein Signalgeneratorsignal von 3.5 MHz wird auf den PL-Antenneneingang SW2 gegeben und der Empfänger darauf abgestimmt. Mit Verstellen des Spulenkörpers von T201 kann erreicht werden, dass die Anzeige LOCK für das Einrasten des MHz-Oberwellenoszillators genau in der Mitte der 3 MHZ-Marke erlischt. Dann wird der Empfänger auf ein Signalgeneratorsignal von 27.5 MHz abgestimmt und der Trimmkondensator TC201 vorsichtig verstellt, bis die Lock-Lampe genau in der Mitte der 27 MHz-Marke erlischt. Nun sollte die LOCK-lampe genau in der Mitte jeder MHz-Bereichsmarke erlöschen und so das Einrasten der Wadley-Loop-Schaltung anzeigen.
IF AF UNIT PB-1528
1. Hauptabstimmung, T403 und TC403: die verschiebbare Haarlinie der Frequenzskala (und allenfalls der Knopf der Feinabstimmung) wird in Mittelposition gebracht. Wenn die Hauptabstimmung über die 1000er Marke hinaus bis zum rechten Anschlag mit dem Dreieck Δ gedreht wird, sollte diese Dreiecksmarke maximal 5 mm von der Haarlinie entfernt liegen, dass der Abgleich möglich ist. In der Betriebsart LSB und im MHz-Band 0 wird nun mit der Hauptabstimmung auf 1000 abgestimmt, ein Überlagerungston wird hörbar. Vorsichtig wird der Spulenkörper von T403 verdreht, bis der Pfeifton immer tiefer wird und zuletzt verschwindet („zero beat“). Nun wird die Hauptabstimmung auf 0 gebracht und der Trimmkondensator TC403 vorsichtig verstellt, bis auch hier auf der Nullmarke der Pfeifton am tiefsten ist („zero beat“). Am besten arbeitet man sich in Schritten von 1 - 2 kHz vorsichtig zum Nullpunkt vor, wenn die Hauptabstimmung mehrere kHz daneben liegt. Nun wird erneut nach oben gekurbelt und auf der 1000er Marke mit T403 nachgeglichen, dann nochmals bei der 0-Marke, bis die Abstimmung sitzt und eine Genauigkeit von 5 kHz erreicht ist.
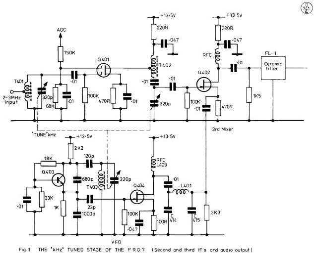
2. Zweite ZF TC401, TC402, T401 und T402: zum Einstellen des Gleichlaufs innerhalb der MHz-Bereiche wird der Signalgenerator an SW2 auf 7.1 MHz eingestellt und der Empfänger darauf abgestimmt. Der Pegel des 7.1 MHz-Signals wird nun so eingestellt, dass das S-Meter S=3 anzeigt. Nun werden die Trimmkondensatoren TC401 und TC402 abgestimmt, bis der Ausschlag am S-Meter maximal ist. Nun werden Signalgenerator und Empfänger auf 7.9 MHz eingestellt und am oberen Ende des 7 MHz-Bereichs mit den Spulenkörpern T401 und T402 auf maximalen Ausschlag am S-Meter abgestimmt. Dieser Vorgang ist einige Male zu wiederholen, da sich bei Nachstimmung am oberen Bandende das Maximum bei 7.1 MHz verschieben kann, und umgekehrt.
3. Dritte ZF T404 und T405: Der Signalgenerator wird nun auf 7.5 MHz eingestellt und der Empfänger auf die Mitte des 7 MHz-Bereichs auf 7500 kHz abgestimmt. Die Spulenkörper T404 und T405 werden nun auf maximalen Ausschlag am S-Meter abgeglichen, wenn das S-Meter sich an den oberen Anschlag annähert, wird der Pegel am Signalgenerator reduziert.
4. Empfindlichkeit des S-Meters: Der Ausgangspegel des Signalgenerators wird auf 100 dB erhöht und mit dem stehend montierten Trimmpotentiometer VR401 die Anzeige des S-Meters auf das obere Skalenende eingestellt.
5. BFO Frequenz: Ein Frequenzzähler wird am Testpunkt TP405 angeschlossen, die Testpunkte sind beim sehr sorgfältig als durch ein Isolierstoffröhrchen geführte Drahtschlinge ausgeführt. Hier kann das Signal für den Frequenzzähler abgenommen werden. In Betriebsart LSB sollten am TP405 457 kHz zu messen sein, allenfalls mit T406 nachstimmen, in der Betriebsart USB sollten 453 kHz gemessen werden, nachstimmen mit Trimmkondensator TC404.
Technische Unterlagen
Entwicklung
Der Yaesu FRG-7 wurde um 1976 auf den Markt gebracht und in Europa auch unter dem Markennamen Sommerkamp vertrieben.


























